mirror of
https://github.com/graphql-hive/console
synced 2026-04-21 14:37:17 +00:00
Use graphql-hive/<service> docker images and update repo refs (#5672)
This commit is contained in:
parent
88fb4f4e3f
commit
ce9c64db44
51 changed files with 126 additions and 127 deletions
|
|
@ -1,6 +1,6 @@
|
|||
{
|
||||
"$schema": "https://unpkg.com/@changesets/config@2.2.0/schema.json",
|
||||
"changelog": ["@changesets/changelog-github", { "repo": "kamilkisiela/graphql-hive" }],
|
||||
"changelog": ["@changesets/changelog-github", { "repo": "graphql-hive/platform" }],
|
||||
"commit": false,
|
||||
"linked": [],
|
||||
"access": "restricted",
|
||||
|
|
|
|||
4
.github/workflows/build-and-dockerize.yaml
vendored
4
.github/workflows/build-and-dockerize.yaml
vendored
|
|
@ -20,7 +20,7 @@ on:
|
|||
default: ghcr.io
|
||||
type: string
|
||||
imageName:
|
||||
default: ${{ github.repository }}
|
||||
default: ${{ github.repository_owner }}
|
||||
type: string
|
||||
imageTag:
|
||||
required: true
|
||||
|
|
@ -172,7 +172,7 @@ jobs:
|
|||
${{ inputs.dockerize && github.event_name == 'pull_request' && inputs.publishPrComment }}
|
||||
with:
|
||||
message: |
|
||||
🐋 This PR was built and pushed to the following [Docker images](https://github.com/kamilkisiela?ecosystem=container&tab=packages&visibility=public&tab=packages&ecosystem=container&visibility=public&q=graphql-hive) (tag: `${{ inputs.imageTag }}`):
|
||||
🐋 This PR was built and pushed to the following [Docker images](https://github.com/graphql-hive?ecosystem=container&tab=packages&visibility=public) (tag: `${{ inputs.imageTag }}`):
|
||||
|
||||
<details>
|
||||
<summary>Docker Bake metadata</summary>
|
||||
|
|
|
|||
2
.github/workflows/dockerize-cli.yaml
vendored
2
.github/workflows/dockerize-cli.yaml
vendored
|
|
@ -5,7 +5,7 @@ on:
|
|||
default: ghcr.io
|
||||
type: string
|
||||
imageName:
|
||||
default: ${{ github.repository }}
|
||||
default: ${{ github.repository_owner }}
|
||||
type: string
|
||||
cliVersion:
|
||||
required: true
|
||||
|
|
|
|||
2
.github/workflows/pr-rust.yaml
vendored
2
.github/workflows/pr-rust.yaml
vendored
|
|
@ -57,7 +57,7 @@ jobs:
|
|||
--env HIVE_TOKEN="fake" \
|
||||
--mount "type=bind,source=/$(pwd)/router.yaml,target=/dist/config/router.yaml" \
|
||||
--mount "type=bind,source=/$(pwd)/supergraph.graphql,target=/dist/config/supergraph.graphql" \
|
||||
ghcr.io/kamilkisiela/graphql-hive/apollo-router:${{ github.event.pull_request.head.sha }} \
|
||||
ghcr.io/graphql-hive/apollo-router:${{ github.event.pull_request.head.sha }} \
|
||||
--log debug \
|
||||
--supergraph /dist/config/supergraph.graphql \
|
||||
--config /dist/config/router.yaml
|
||||
|
|
|
|||
2
.github/workflows/tests-e2e.yaml
vendored
2
.github/workflows/tests-e2e.yaml
vendored
|
|
@ -5,7 +5,7 @@ on:
|
|||
default: ghcr.io
|
||||
type: string
|
||||
imageName:
|
||||
default: ${{ github.repository }}
|
||||
default: ${{ github.repository_owner }}
|
||||
type: string
|
||||
imageTag:
|
||||
required: true
|
||||
|
|
|
|||
2
.github/workflows/tests-integration.yaml
vendored
2
.github/workflows/tests-integration.yaml
vendored
|
|
@ -10,7 +10,7 @@ on:
|
|||
default: ghcr.io
|
||||
type: string
|
||||
imageName:
|
||||
default: ${{ github.repository }}
|
||||
default: ${{ github.repository_owner }}
|
||||
type: string
|
||||
imageTag:
|
||||
required: true
|
||||
|
|
|
|||
|
|
@ -14,8 +14,8 @@ LABEL org.opencontainers.image.version=$RELEASE
|
|||
LABEL org.opencontainers.image.description=$IMAGE_DESCRIPTION
|
||||
LABEL org.opencontainers.image.authors="The Guild"
|
||||
LABEL org.opencontainers.image.vendor="Kamil Kisiela"
|
||||
LABEL org.opencontainers.image.url="https://github.com/kamilkisiela/graphql-hive"
|
||||
LABEL org.opencontainers.image.source="https://github.com/kamilkisiela/graphql-hive"
|
||||
LABEL org.opencontainers.image.url="https://github.com/graphql-hive/platform"
|
||||
LABEL org.opencontainers.image.source="https://github.com/graphql-hive/platform"
|
||||
|
||||
ENV ENVIRONMENT production
|
||||
ENV RELEASE $RELEASE
|
||||
|
|
|
|||
|
|
@ -17,7 +17,7 @@ LABEL org.opencontainers.image.version=$RELEASE
|
|||
LABEL org.opencontainers.image.description=$IMAGE_DESCRIPTION
|
||||
LABEL org.opencontainers.image.authors="The Guild"
|
||||
LABEL org.opencontainers.image.vendor="Kamil Kisiela"
|
||||
LABEL org.opencontainers.image.url="https://github.com/kamilkisiela/graphql-hive"
|
||||
LABEL org.opencontainers.image.source="https://github.com/kamilkisiela/graphql-hive"
|
||||
LABEL org.opencontainers.image.url="https://github.com/graphql-hive/platform"
|
||||
LABEL org.opencontainers.image.source="https://github.com/graphql-hive/platform"
|
||||
|
||||
ENTRYPOINT [ "/entrypoint.sh" ]
|
||||
|
|
|
|||
|
|
@ -43,8 +43,8 @@ LABEL org.opencontainers.image.version=$RELEASE
|
|||
LABEL org.opencontainers.image.description=$IMAGE_DESCRIPTION
|
||||
LABEL org.opencontainers.image.authors="The Guild"
|
||||
LABEL org.opencontainers.image.vendor="Kamil Kisiela"
|
||||
LABEL org.opencontainers.image.url="https://github.com/kamilkisiela/graphql-hive"
|
||||
LABEL org.opencontainers.image.source="https://github.com/kamilkisiela/graphql-hive"
|
||||
LABEL org.opencontainers.image.url="https://github.com/graphql-hive/platform"
|
||||
LABEL org.opencontainers.image.source="https://github.com/graphql-hive/platform"
|
||||
|
||||
RUN mkdir -p /dist/config
|
||||
RUN mkdir /dist/schema
|
||||
|
|
|
|||
|
|
@ -14,8 +14,8 @@ LABEL org.opencontainers.image.version=$RELEASE
|
|||
LABEL org.opencontainers.image.description=$IMAGE_DESCRIPTION
|
||||
LABEL org.opencontainers.image.authors="The Guild"
|
||||
LABEL org.opencontainers.image.vendor="Kamil Kisiela"
|
||||
LABEL org.opencontainers.image.url="https://github.com/kamilkisiela/graphql-hive"
|
||||
LABEL org.opencontainers.image.source="https://github.com/kamilkisiela/graphql-hive"
|
||||
LABEL org.opencontainers.image.url="https://github.com/graphql-hive/platform"
|
||||
LABEL org.opencontainers.image.source="https://github.com/graphql-hive/platform"
|
||||
|
||||
ENV ENVIRONMENT production
|
||||
ENV RELEASE $RELEASE
|
||||
|
|
|
|||
|
|
@ -2,7 +2,7 @@
|
|||
|
||||
## Diagram
|
||||
|
||||

|
||||

|
||||
|
||||
Note: The relationships in this diagram is based on
|
||||
[this docker-compose](https://github.com/kamilkisiela/graphql-hive/blob/main/docker/docker-compose.community.yml)
|
||||
[this docker-compose](https://github.com/graphql-hive/platform/blob/main/docker/docker-compose.community.yml)
|
||||
|
|
|
|||
|
|
@ -55,7 +55,7 @@ To run integration tests locally, from the pre-build Docker image, follow:
|
|||
5. Set the needed env vars, and use Docker Compose to run all local services:
|
||||
|
||||
```bash
|
||||
export DOCKER_REGISTRY="ghcr.io/kamilkisiela/graphql-hive/"
|
||||
export DOCKER_REGISTRY="ghcr.io/graphql-hive/"
|
||||
export DOCKER_TAG=":IMAGE_TAG_HERE"
|
||||
|
||||
docker compose -f ./docker/docker-compose.community.yml -f ./integration-tests/docker-compose.integration.yaml --env-file ./integration-tests/.env up -d --wait
|
||||
|
|
@ -101,7 +101,7 @@ To run integration tests locally, from the pre-build Docker image, follow:
|
|||
4. Build source code: `pnpm build`
|
||||
5. Decide on the commit ID / Docker image tag you would like to use and set it as env var:
|
||||
```bash
|
||||
export DOCKER_REGISTRY="ghcr.io/kamilkisiela/graphql-hive/"
|
||||
export DOCKER_REGISTRY="ghcr.io/graphql-hive/"
|
||||
export DOCKER_TAG=":IMAGE_TAG_HERE"
|
||||
```
|
||||
6. Run the e2e environment, by running:
|
||||
|
|
|
|||
|
|
@ -1,9 +1,9 @@
|
|||
{
|
||||
"name": "graphql-hive",
|
||||
"name": "platform",
|
||||
"type": "module",
|
||||
"repository": {
|
||||
"type": "git",
|
||||
"url": "kamilkisiela/graphql-hive"
|
||||
"url": "graphql-hive/platform"
|
||||
},
|
||||
"author": {
|
||||
"email": "contact@the-guild.dev",
|
||||
|
|
|
|||
|
|
@ -5,7 +5,7 @@
|
|||
"description": "GraphQL Hive + Apollo Server",
|
||||
"repository": {
|
||||
"type": "git",
|
||||
"url": "kamilkisiela/graphql-hive",
|
||||
"url": "graphql-hive/platform",
|
||||
"directory": "packages/libraries/apollo"
|
||||
},
|
||||
"homepage": "https://the-guild.dev/graphql/hive",
|
||||
|
|
|
|||
|
|
@ -75,7 +75,7 @@ DESCRIPTION
|
|||
```
|
||||
|
||||
_See code:
|
||||
[dist/commands/app/create.js](https://github.com/kamilkisiela/graphql-hive/blob/v0.37.0/dist/commands/app/create.js)_
|
||||
[dist/commands/app/create.js](https://github.com/graphql-hive/platform/blob/v0.37.0/dist/commands/app/create.js)_
|
||||
|
||||
## `hive app:publish`
|
||||
|
||||
|
|
@ -97,7 +97,7 @@ DESCRIPTION
|
|||
```
|
||||
|
||||
_See code:
|
||||
[dist/commands/app/publish.js](https://github.com/kamilkisiela/graphql-hive/blob/v0.37.0/dist/commands/app/publish.js)_
|
||||
[dist/commands/app/publish.js](https://github.com/graphql-hive/platform/blob/v0.37.0/dist/commands/app/publish.js)_
|
||||
|
||||
## `hive artifact:fetch`
|
||||
|
||||
|
|
@ -120,7 +120,7 @@ DESCRIPTION
|
|||
```
|
||||
|
||||
_See code:
|
||||
[dist/commands/artifact/fetch.js](https://github.com/kamilkisiela/graphql-hive/blob/v0.37.0/dist/commands/artifact/fetch.js)_
|
||||
[dist/commands/artifact/fetch.js](https://github.com/graphql-hive/platform/blob/v0.37.0/dist/commands/artifact/fetch.js)_
|
||||
|
||||
## `hive config:delete KEY`
|
||||
|
||||
|
|
@ -138,7 +138,7 @@ DESCRIPTION
|
|||
```
|
||||
|
||||
_See code:
|
||||
[dist/commands/config/delete.js](https://github.com/kamilkisiela/graphql-hive/blob/v0.37.0/dist/commands/config/delete.js)_
|
||||
[dist/commands/config/delete.js](https://github.com/graphql-hive/platform/blob/v0.37.0/dist/commands/config/delete.js)_
|
||||
|
||||
## `hive config:get KEY`
|
||||
|
||||
|
|
@ -156,7 +156,7 @@ DESCRIPTION
|
|||
```
|
||||
|
||||
_See code:
|
||||
[dist/commands/config/get.js](https://github.com/kamilkisiela/graphql-hive/blob/v0.37.0/dist/commands/config/get.js)_
|
||||
[dist/commands/config/get.js](https://github.com/graphql-hive/platform/blob/v0.37.0/dist/commands/config/get.js)_
|
||||
|
||||
## `hive config:reset`
|
||||
|
||||
|
|
@ -171,7 +171,7 @@ DESCRIPTION
|
|||
```
|
||||
|
||||
_See code:
|
||||
[dist/commands/config/reset.js](https://github.com/kamilkisiela/graphql-hive/blob/v0.37.0/dist/commands/config/reset.js)_
|
||||
[dist/commands/config/reset.js](https://github.com/graphql-hive/platform/blob/v0.37.0/dist/commands/config/reset.js)_
|
||||
|
||||
## `hive config:set KEY VALUE`
|
||||
|
||||
|
|
@ -190,7 +190,7 @@ DESCRIPTION
|
|||
```
|
||||
|
||||
_See code:
|
||||
[dist/commands/config/set.js](https://github.com/kamilkisiela/graphql-hive/blob/v0.37.0/dist/commands/config/set.js)_
|
||||
[dist/commands/config/set.js](https://github.com/graphql-hive/platform/blob/v0.37.0/dist/commands/config/set.js)_
|
||||
|
||||
## `hive dev`
|
||||
|
||||
|
|
@ -221,7 +221,7 @@ DESCRIPTION
|
|||
```
|
||||
|
||||
_See code:
|
||||
[dist/commands/dev.js](https://github.com/kamilkisiela/graphql-hive/blob/v0.37.0/dist/commands/dev.js)_
|
||||
[dist/commands/dev.js](https://github.com/graphql-hive/platform/blob/v0.37.0/dist/commands/dev.js)_
|
||||
|
||||
## `hive help [COMMAND]`
|
||||
|
||||
|
|
@ -264,7 +264,7 @@ DESCRIPTION
|
|||
```
|
||||
|
||||
_See code:
|
||||
[dist/commands/introspect.js](https://github.com/kamilkisiela/graphql-hive/blob/v0.37.0/dist/commands/introspect.js)_
|
||||
[dist/commands/introspect.js](https://github.com/graphql-hive/platform/blob/v0.37.0/dist/commands/introspect.js)_
|
||||
|
||||
## `hive operations:check FILE`
|
||||
|
||||
|
|
@ -314,7 +314,7 @@ DESCRIPTION
|
|||
```
|
||||
|
||||
_See code:
|
||||
[dist/commands/operations/check.js](https://github.com/kamilkisiela/graphql-hive/blob/v0.37.0/dist/commands/operations/check.js)_
|
||||
[dist/commands/operations/check.js](https://github.com/graphql-hive/platform/blob/v0.37.0/dist/commands/operations/check.js)_
|
||||
|
||||
## `hive schema:check FILE`
|
||||
|
||||
|
|
@ -348,7 +348,7 @@ DESCRIPTION
|
|||
```
|
||||
|
||||
_See code:
|
||||
[dist/commands/schema/check.js](https://github.com/kamilkisiela/graphql-hive/blob/v0.37.0/dist/commands/schema/check.js)_
|
||||
[dist/commands/schema/check.js](https://github.com/graphql-hive/platform/blob/v0.37.0/dist/commands/schema/check.js)_
|
||||
|
||||
## `hive schema:delete SERVICE`
|
||||
|
||||
|
|
@ -375,7 +375,7 @@ DESCRIPTION
|
|||
```
|
||||
|
||||
_See code:
|
||||
[dist/commands/schema/delete.js](https://github.com/kamilkisiela/graphql-hive/blob/v0.37.0/dist/commands/schema/delete.js)_
|
||||
[dist/commands/schema/delete.js](https://github.com/graphql-hive/platform/blob/v0.37.0/dist/commands/schema/delete.js)_
|
||||
|
||||
## `hive schema:fetch ACTIONID`
|
||||
|
||||
|
|
@ -403,7 +403,7 @@ DESCRIPTION
|
|||
```
|
||||
|
||||
_See code:
|
||||
[dist/commands/schema/fetch.js](https://github.com/kamilkisiela/graphql-hive/blob/v0.37.0/dist/commands/schema/fetch.js)_
|
||||
[dist/commands/schema/fetch.js](https://github.com/graphql-hive/platform/blob/v0.37.0/dist/commands/schema/fetch.js)_
|
||||
|
||||
## `hive schema:publish FILE`
|
||||
|
||||
|
|
@ -441,7 +441,7 @@ DESCRIPTION
|
|||
```
|
||||
|
||||
_See code:
|
||||
[dist/commands/schema/publish.js](https://github.com/kamilkisiela/graphql-hive/blob/v0.37.0/dist/commands/schema/publish.js)_
|
||||
[dist/commands/schema/publish.js](https://github.com/graphql-hive/platform/blob/v0.37.0/dist/commands/schema/publish.js)_
|
||||
|
||||
## `hive update [CHANNEL]`
|
||||
|
||||
|
|
@ -501,7 +501,7 @@ DESCRIPTION
|
|||
```
|
||||
|
||||
_See code:
|
||||
[dist/commands/whoami.js](https://github.com/kamilkisiela/graphql-hive/blob/v0.37.0/dist/commands/whoami.js)_
|
||||
[dist/commands/whoami.js](https://github.com/graphql-hive/platform/blob/v0.37.0/dist/commands/whoami.js)_
|
||||
|
||||
<!-- commandsstop -->
|
||||
|
||||
|
|
|
|||
|
|
@ -4,7 +4,7 @@
|
|||
"description": "A CLI util to manage and control your GraphQL Hive",
|
||||
"repository": {
|
||||
"type": "git",
|
||||
"url": "kamilkisiela/graphql-hive",
|
||||
"url": "graphql-hive/platform",
|
||||
"directory": "packages/libraries/cli"
|
||||
},
|
||||
"homepage": "https://the-guild.dev/graphql/hive",
|
||||
|
|
|
|||
|
|
@ -4,7 +4,7 @@
|
|||
"type": "module",
|
||||
"repository": {
|
||||
"type": "git",
|
||||
"url": "kamilkisiela/graphql-hive",
|
||||
"url": "graphql-hive/platform",
|
||||
"directory": "packages/libraries/core"
|
||||
},
|
||||
"homepage": "https://the-guild.dev/graphql/hive",
|
||||
|
|
|
|||
|
|
@ -5,7 +5,7 @@
|
|||
"description": "GraphQL Hive + GraphQL Envelop",
|
||||
"repository": {
|
||||
"type": "git",
|
||||
"url": "kamilkisiela/graphql-hive",
|
||||
"url": "graphql-hive/platform",
|
||||
"directory": "packages/libraries/envelop"
|
||||
},
|
||||
"homepage": "https://the-guild.dev/graphql/hive",
|
||||
|
|
|
|||
|
|
@ -5,7 +5,7 @@
|
|||
"description": "Compose schemas outside GraphQL Hive",
|
||||
"repository": {
|
||||
"type": "git",
|
||||
"url": "kamilkisiela/graphql-hive",
|
||||
"url": "graphql-hive/platform",
|
||||
"directory": "packages/libraries/external-composition"
|
||||
},
|
||||
"homepage": "https://the-guild.dev/graphql/hive",
|
||||
|
|
|
|||
|
|
@ -2,7 +2,7 @@
|
|||
name = "graphql-hive-router"
|
||||
version = "0.0.1"
|
||||
authors = ["Kamil Kisiela <kamil.kisiela@gmail.com>"]
|
||||
repository = "https://github.com/kamilkisiela/graphql-hive/"
|
||||
repository = "https://github.com/graphql-hive/platform/"
|
||||
edition = "2021"
|
||||
license = "MIT"
|
||||
publish = false
|
||||
|
|
|
|||
|
|
@ -5,7 +5,7 @@
|
|||
"description": "GraphQL Hive + GraphQL Yoga",
|
||||
"repository": {
|
||||
"type": "git",
|
||||
"url": "kamilkisiela/graphql-hive",
|
||||
"url": "graphql-hive/platform",
|
||||
"directory": "packages/libraries/yoga"
|
||||
},
|
||||
"homepage": "https://the-guild.dev/graphql/hive",
|
||||
|
|
|
|||
|
|
@ -14,18 +14,18 @@ Start by deciding on your encryption secret. This is needed in order to ensure y
|
|||
secured and can be triggered only by Hive platform. Your secret can be any string you decide, and it
|
||||
will be used as private key to hash the requests to your composition service.
|
||||
|
||||
We are going to use that secret later as `SECERT` env var, and also in Hive dashboard.
|
||||
We are going to use that secret later as `SECRET` env var, and also in Hive dashboard.
|
||||
|
||||
## Running as Docker container
|
||||
|
||||
You can run this service as Docker container
|
||||
(`ghcr.io/kamilkisiela/graphql-hive/composition-federation-2`), from the published
|
||||
[Docker image we provide](https://github.com/kamilkisiela/graphql-hive/pkgs/container/graphql-hive%2Fcomposition-federation-2).
|
||||
You can run this service as Docker container (`ghcr.io/graphql-hive/composition-federation-2`), from
|
||||
the published
|
||||
[Docker image we provide](https://github.com/orgs/graphql-hive/packages/container/package/graphql-hive%2Fcomposition-federation-2).
|
||||
|
||||
To run the service, use the following command:
|
||||
|
||||
```
|
||||
docker run -p 3069 -e SECRET="MY_SECRET_HERE" ghcr.io/kamilkisiela/graphql-hive/composition-federation-2
|
||||
docker run -p 3069 -e SECRET="MY_SECRET_HERE" ghcr.io/graphql-hive/composition-federation-2
|
||||
```
|
||||
|
||||
The container runs on port `3069` by default (you can chnage it using `PORT` env var), and listens
|
||||
|
|
|
|||
|
|
@ -27,7 +27,7 @@ const EnvironmentModel = zod.object({
|
|||
GRAPHQL_PUBLIC_ORIGIN: zod
|
||||
.string({
|
||||
required_error:
|
||||
'GRAPHQL_PUBLIC_ORIGIN is required (see: https://github.com/kamilkisiela/graphql-hive/pull/4288#issue-2195509699)',
|
||||
'GRAPHQL_PUBLIC_ORIGIN is required (see: https://github.com/graphql-hive/platform/pull/4288#issue-2195509699)',
|
||||
})
|
||||
.url(),
|
||||
RATE_LIMIT_ENDPOINT: emptyString(zod.string().url().optional()),
|
||||
|
|
|
|||
|
|
@ -54,7 +54,7 @@ export function AuthPage() {
|
|||
<BookIcon className="size-4 flex-none" />
|
||||
<span className="self-baseline text-white">Documentation</span>
|
||||
</ExternalLink>
|
||||
<ExternalLink href="https://github.com/kamilkisiela/graphql-hive">
|
||||
<ExternalLink href="https://github.com/graphql-hive/platform">
|
||||
<SiGithub className="size-4 flex-none" />
|
||||
<span className="self-baseline text-white">Github</span>
|
||||
</ExternalLink>
|
||||
|
|
|
|||
|
|
@ -148,7 +148,7 @@ function SchemaCoordinateView(props: {
|
|||
<LegacyLink
|
||||
as="a"
|
||||
variant="primary"
|
||||
href="https://github.com/kamilkisiela/graphql-hive/issues/3290"
|
||||
href="https://github.com/graphql-hive/platform/issues/3290"
|
||||
>
|
||||
Please reach out to us directly or via the GitHub issue
|
||||
</LegacyLink>
|
||||
|
|
|
|||
|
|
@ -138,7 +138,7 @@ function OperationView({
|
|||
<AlertDescription>
|
||||
Hive is currently only collecting usage data for this operation. We are currently
|
||||
evaluating what kind of insights are useful for subscriptions.{' '}
|
||||
<Link variant="primary" href="https://github.com/kamilkisiela/graphql-hive/issues/3290">
|
||||
<Link variant="primary" href="https://github.com/graphql-hive/platform/issues/3290">
|
||||
Please reach out to us directly or via the GitHub issue
|
||||
</Link>
|
||||
.
|
||||
|
|
|
|||
|
|
@ -43,7 +43,7 @@ set_target() {
|
|||
|
||||
*)
|
||||
echo "OS $OS is not supported."
|
||||
echo "If you think that's a bug - please file an issue to https://github.com/kamilkisiela/graphql-hive/issues"
|
||||
echo "If you think that's a bug - please file an issue to https://github.com/graphql-hive/platform/issues"
|
||||
exit 1
|
||||
;;
|
||||
esac
|
||||
|
|
|
|||
|
|
@ -38,7 +38,7 @@
|
|||
|
||||
unsupported_arch() {
|
||||
echoerr "GraphQL Hive CLI does not support \$@ at this time."
|
||||
echo "If you think that's a bug - please file an issue to https://github.com/kamilkisiela/graphql-hive/issues"
|
||||
echo "If you think that's a bug - please file an issue to https://github.com/graphql-hive/platform/issues"
|
||||
exit 1
|
||||
}
|
||||
|
||||
|
|
|
|||
|
|
@ -34,7 +34,7 @@ export function CommunitySection({ className }: { className?: string }) {
|
|||
>
|
||||
<CallToAction
|
||||
variant="primary-inverted"
|
||||
href="https://github.com/kamilkisiela/graphql-hive/discussions"
|
||||
href="https://github.com/graphql-hive/platform/discussions"
|
||||
target="_blank"
|
||||
rel="noreferrer"
|
||||
>
|
||||
|
|
|
|||
|
|
@ -114,7 +114,7 @@ const meta: Record<string, DeepPartial<Item | MenuItem | PageItem>> = {
|
|||
github: {
|
||||
title: 'GitHub',
|
||||
type: 'page',
|
||||
href: 'https://github.com/kamilkisiela/graphql-hive',
|
||||
href: 'https://github.com/graphql-hive/platform',
|
||||
newWindow: true,
|
||||
},
|
||||
'the-guild': {
|
||||
|
|
|
|||
|
|
@ -77,7 +77,7 @@ You can also download a specific version of the binary:
|
|||
</Callout>
|
||||
|
||||
Start by setting your Hive token in
|
||||
[`hive.json`](https://github.com/kamilkisiela/graphql-hive/blob/main/packages/libraries/cli/README.md#config-file-hivejson)
|
||||
[`hive.json`](https://github.com/graphql-hive/platform/blob/main/packages/libraries/cli/README.md#config-file-hivejson)
|
||||
file, or set it as `HIVE_TOKEN` environment variable.
|
||||
|
||||
Further reading:
|
||||
|
|
@ -144,7 +144,7 @@ Further reading:
|
|||
</Callout>
|
||||
|
||||
Start by setting your Hive token in
|
||||
[`hive.json`](https://github.com/kamilkisiela/graphql-hive/blob/main/packages/libraries/cli/README.md#config-file-hivejson)
|
||||
[`hive.json`](https://github.com/graphql-hive/platform/blob/main/packages/libraries/cli/README.md#config-file-hivejson)
|
||||
file, or set it as `HIVE_TOKEN` environment variable.
|
||||
|
||||
Checking a GraphQL schema is the form of checking the compatbility of an upcoming schema, compared
|
||||
|
|
@ -191,7 +191,7 @@ Further reading:
|
|||
</Callout>
|
||||
|
||||
Start by setting your Hive token in
|
||||
[`hive.json`](https://github.com/kamilkisiela/graphql-hive/blob/main/packages/libraries/cli/README.md#config-file-hivejson)
|
||||
[`hive.json`](https://github.com/graphql-hive/platform/blob/main/packages/libraries/cli/README.md#config-file-hivejson)
|
||||
file, or set it as `HIVE_TOKEN` environment variable.
|
||||
|
||||
In case you want to compose a schema (or a subgraph in case of Federation), you can do so by using
|
||||
|
|
@ -399,7 +399,7 @@ hive schema:fetch --type supergraph --write supergraph.graphql feb8aa9ec8932eb
|
|||
```
|
||||
|
||||
For more information please refer to the
|
||||
[CLI readme](https://github.com/kamilkisiela/graphql-hive/blob/main/packages/libraries/cli/README.md#commands).
|
||||
[CLI readme](https://github.com/graphql-hive/platform/blob/main/packages/libraries/cli/README.md#commands).
|
||||
|
||||
### Fetch a schema from CDN
|
||||
|
||||
|
|
@ -415,7 +415,7 @@ hive artifact:fetch --artifact sdl --cdn.endpoint VALUE --cdn.accessToken VALUE
|
|||
```
|
||||
|
||||
For more information please refer to the
|
||||
[CLI readme](https://github.com/kamilkisiela/graphql-hive/blob/main/packages/libraries/cli/README.md#commands).
|
||||
[CLI readme](https://github.com/graphql-hive/platform/blob/main/packages/libraries/cli/README.md#commands).
|
||||
|
||||
### CLI and GitHub Integration
|
||||
|
||||
|
|
@ -442,4 +442,4 @@ hive schema:check schema.graphql --github
|
|||
## API Reference
|
||||
|
||||
List of all available CLI commands and their options can be found
|
||||
[here](https://github.com/kamilkisiela/graphql-hive/blob/main/packages/libraries/cli/README.md#commands)
|
||||
[here](https://github.com/graphql-hive/platform/blob/main/packages/libraries/cli/README.md#commands)
|
||||
|
|
|
|||
|
|
@ -41,7 +41,7 @@ page for configuring the client to your needs.
|
|||
#### Configuration
|
||||
|
||||
Refer to the
|
||||
[`HivePluginOptions` interface](https://github.com/kamilkisiela/graphql-hive/blob/main/packages/libraries/core/src/client/types.ts)
|
||||
[`HivePluginOptions` interface](https://github.com/graphql-hive/platform/blob/main/packages/libraries/core/src/client/types.ts)
|
||||
for complete list of options and configurations you can pass to the Hive JavaScript Client of
|
||||
choice.
|
||||
|
||||
|
|
|
|||
|
|
@ -213,7 +213,7 @@ For Docker, we need to mount the subgraph schema file into the container.
|
|||
```bash
|
||||
docker run --name graphql-hive-cli --rm \
|
||||
-v $(pwd)/subgraphs/users.graphql/:/usr/src/app/subgraphs/users.graphql \
|
||||
ghcr.io/kamilkisiela/graphql-hive/cli \
|
||||
ghcr.io/graphql-hive/cli \
|
||||
schema:publish \
|
||||
--registry.accessToken "<YOUR_TOKEN_HERE>" \
|
||||
--service="users" \
|
||||
|
|
@ -294,7 +294,7 @@ For Docker, we need to mount the subgraph schema file into the container.
|
|||
```bash
|
||||
docker run --name graphql-hive-cli --rm \
|
||||
-v $(pwd)/subgraphs/products.graphql/:/usr/src/app/subgraphs/products.graphql \
|
||||
ghcr.io/kamilkisiela/graphql-hive/cli \
|
||||
ghcr.io/graphql-hive/cli \
|
||||
schema:publish \
|
||||
--registry.accessToken "<YOUR_TOKEN_HERE>" \
|
||||
--service="products" \
|
||||
|
|
@ -371,7 +371,7 @@ For Docker, we need to mount the subgraph schema file into the container.
|
|||
```bash
|
||||
docker run --name graphql-hive-cli --rm \
|
||||
-v $(pwd)/subgraphs/reviews.graphql/:/usr/src/app/subgraphs/reviews.graphql \
|
||||
ghcr.io/kamilkisiela/graphql-hive/cli \
|
||||
ghcr.io/graphql-hive/cli \
|
||||
schema:publish \
|
||||
--registry.accessToken "<YOUR_TOKEN_HERE>" \
|
||||
--service="reviews" \
|
||||
|
|
@ -773,7 +773,7 @@ For Docker, we need to mount the subgraph schema file into the container.
|
|||
```bash
|
||||
docker run --name graphql-hive-cli --rm \
|
||||
-v $(pwd)/subgraphs/reviews.graphql/:/usr/src/app/subgraphs/reviews.graphql \
|
||||
ghcr.io/kamilkisiela/graphql-hive/cli \
|
||||
ghcr.io/graphql-hive/cli \
|
||||
schema:check \
|
||||
--registry.accessToken "<YOUR_TOKEN_HERE>" \
|
||||
--service="reviews" \
|
||||
|
|
@ -856,7 +856,7 @@ For Docker, we need to mount the subgraph schema file into the container.
|
|||
```bash
|
||||
docker run --name graphql-hive-cli --rm \
|
||||
-v $(pwd)/subgraphs/reviews.graphql/:/usr/src/app/subgraphs/reviews.graphql \
|
||||
ghcr.io/kamilkisiela/graphql-hive/cli \
|
||||
ghcr.io/graphql-hive/cli \
|
||||
schema:check \
|
||||
--registry.accessToken "<YOUR_TOKEN_HERE>" \
|
||||
--service="reviews" \
|
||||
|
|
@ -952,7 +952,7 @@ For Docker, we need to mount the subgraph schema file into the container.
|
|||
```bash
|
||||
docker run --name graphql-hive-cli --rm \
|
||||
-v $(pwd)/subgraphs/reviews.graphql/:/usr/src/app/subgraphs/reviews.graphql \
|
||||
ghcr.io/kamilkisiela/graphql-hive/cli \
|
||||
ghcr.io/graphql-hive/cli \
|
||||
schema:check \
|
||||
--registry.accessToken "<YOUR_TOKEN_HERE>" \
|
||||
--service="reviews" \
|
||||
|
|
|
|||
|
|
@ -107,13 +107,13 @@ npx hive --version
|
|||
For a docker-based project, you can use the official Hive CLI Docker image.
|
||||
|
||||
```bash
|
||||
docker pull ghcr.io/kamilkisiela/graphql-hive/cli
|
||||
docker pull ghcr.io/graphql-hive/cli
|
||||
```
|
||||
|
||||
Verify the downloaded image by running the following command:
|
||||
|
||||
```bash
|
||||
docker run --name graphql-hive-cli --rm ghcr.io/kamilkisiela/graphql-hive/cli --version
|
||||
docker run --name graphql-hive-cli --rm ghcr.io/graphql-hive/cli --version
|
||||
```
|
||||
|
||||
</Tabs.Tab>
|
||||
|
|
|
|||
|
|
@ -18,7 +18,7 @@ GraphQL API with confidence.
|
|||
|
||||
<Callout type="info">
|
||||
Hive and all of its components are developed and managed as an [MIT open-source
|
||||
project](https://github.com/kamilkisiela/graphql-hive).
|
||||
project](https://github.com/graphql-hive/platform).
|
||||
</Callout>
|
||||
|
||||
To get started, you can choose between our Hive Cloud service or run it as a self-hosted solution.
|
||||
|
|
|
|||
|
|
@ -206,7 +206,7 @@ To create a new kind of alert, use the **Create Alert** button and choose the **
|
|||
|
||||
At the moment, Hive supports the following types of alerts and notifications (if you need a
|
||||
different kind of alert, you can collaborate with us on
|
||||
[this GitHub issue](https://github.com/kamilkisiela/graphql-hive/issues/253)):
|
||||
[this GitHub issue](https://github.com/graphql-hive/platform/issues/253)):
|
||||
|
||||
#### Schema Changed Notification
|
||||
|
||||
|
|
|
|||
|
|
@ -125,5 +125,5 @@ console.log(`🚀 Server ready at ${url}`)
|
|||
- [Get started with Apollo Federation and Hive guide](/docs/get-started/apollo-federation)
|
||||
- [Apollo Gateway documentation](https://www.apollographql.com/docs/federation/v1/gateway/)
|
||||
- [Apollo Server](https://www.apollographql.com/docs/apollo-server/)
|
||||
- [`@graphql-hive/apollo` source code](https://github.com/kamilkisiela/graphql-hive/tree/main/packages/libraries/apollo)
|
||||
- [`HivePluginOptions` configuration reference](https://github.com/kamilkisiela/graphql-hive/blob/main/packages/libraries/core/src/client/types.ts)
|
||||
- [`@graphql-hive/apollo` source code](https://github.com/graphql-hive/platform/tree/main/packages/libraries/apollo)
|
||||
- [`HivePluginOptions` configuration reference](https://github.com/graphql-hive/platform/blob/main/packages/libraries/core/src/client/types.ts)
|
||||
|
|
|
|||
|
|
@ -70,7 +70,7 @@ will be used for authenticating the supergraph polling from the CDN.
|
|||
--env HIVE_CDN_ENDPOINT="..." \ # The endpoint of your CDN access token
|
||||
--env HIVE_CDN_KEY="..." \ # The CDN access token
|
||||
--rm \
|
||||
ghcr.io/kamilkisiela/graphql-hive/apollo-router:latest
|
||||
ghcr.io/graphql-hive/apollo-router:latest
|
||||
```
|
||||
|
||||
Passing command-line arguments:
|
||||
|
|
@ -80,7 +80,7 @@ will be used for authenticating the supergraph polling from the CDN.
|
|||
--env HIVE_CDN_ENDPOINT="..." \ # The endpoint of your CDN access token
|
||||
--env HIVE_CDN_KEY="..." \ # The CDN access token
|
||||
--rm \
|
||||
ghcr.io/kamilkisiela/graphql-hive/apollo-router:latest --log debug
|
||||
ghcr.io/graphql-hive/apollo-router:latest --log debug
|
||||
```
|
||||
|
||||
</Tabs.Tab>
|
||||
|
|
@ -92,7 +92,7 @@ will be used for authenticating the supergraph polling from the CDN.
|
|||
Once your project is ready, update `Cargo.toml` file with the following dependencies:
|
||||
|
||||
```toml filename="Cargo.toml"
|
||||
graphql-hive-router = { git = "https://github.com/kamilkisiela/graphql-hive", branch = "main" }
|
||||
graphql-hive-router = { git = "https://github.com/graphql-hive/platform", branch = "main" }
|
||||
```
|
||||
|
||||
Next, update `src/main.rs` file with the following content to add GraphQL Hive:
|
||||
|
|
@ -117,7 +117,7 @@ will be used for authenticating the supergraph polling from the CDN.
|
|||
|
||||
Finally, [build the binary](https://www.apollographql.com/docs/router/customizations/custom-binary/#2-compile-the-router) and [run it](https://www.apollographql.com/docs/router/customizations/custom-binary/#3-run-the-compiled-binary) using `HIVE_CDN_ENDPOINT` and `HIVE_CDN_KEY` environment variables.
|
||||
|
||||
In case of any issues, please refer to the [official guide](https://www.apollographql.com/docs/router/customizations/custom-binary/) or [open an issue](https://github.com/kamilkisiela/graphql-hive/issues/new) in GraphQL Hive repository.
|
||||
In case of any issues, please refer to the [official guide](https://www.apollographql.com/docs/router/customizations/custom-binary/) or [open an issue](https://github.com/graphql-hive/platform/issues/new) in GraphQL Hive repository.
|
||||
|
||||
</Tabs.Tab>
|
||||
</Tabs>
|
||||
|
|
@ -170,7 +170,7 @@ You can send usage reporting to Hive registry by enabling `hive.usage` plugin in
|
|||
--env HIVE_CDN_KEY="..." \
|
||||
--mount "type=bind,source=/home/usr/src/hive/router.yaml,target=/dist/config/router.yaml" \
|
||||
--rm \
|
||||
ghcr.io/kamilkisiela/graphql-hive/apollo-router:latest
|
||||
ghcr.io/graphql-hive/apollo-router:latest
|
||||
```
|
||||
|
||||
To follow the same convention as Apollo Router's official Docker image, the config file is also located at `/dist/config/router.yaml`.
|
||||
|
|
@ -184,7 +184,7 @@ You can send usage reporting to Hive registry by enabling `hive.usage` plugin in
|
|||
Once your project is ready, update `Cargo.toml` file with the following dependencies:
|
||||
|
||||
```toml filename="Cargo.toml"
|
||||
graphql-hive-router = { git = "https://github.com/kamilkisiela/graphql-hive", branch = "main" }
|
||||
graphql-hive-router = { git = "https://github.com/graphql-hive/platform", branch = "main" }
|
||||
```
|
||||
|
||||
Next, update `src/main.rs` file with the following content to add GraphQL Hive:
|
||||
|
|
@ -212,7 +212,7 @@ You can send usage reporting to Hive registry by enabling `hive.usage` plugin in
|
|||
Finally, [build the binary](https://www.apollographql.com/docs/router/customizations/custom-binary/#2-compile-the-router) and [run it](https://www.apollographql.com/docs/router/customizations/custom-binary/#3-run-the-compiled-binary) using `HIVE_TOKEN`, `HIVE_CDN_ENDPOINT` and `HIVE_CDN_KEY` environment variables.
|
||||
Don't forget to create `router.yaml` file with configuration for `hive.usage` plugin.
|
||||
|
||||
In case of any issues, please refer to the [official guide](https://www.apollographql.com/docs/router/customizations/custom-binary/) or [open an issue](https://github.com/kamilkisiela/graphql-hive/issues/new) in GraphQL Hive repository.
|
||||
In case of any issues, please refer to the [official guide](https://www.apollographql.com/docs/router/customizations/custom-binary/) or [open an issue](https://github.com/graphql-hive/platform/issues/new) in GraphQL Hive repository.
|
||||
|
||||
</Tabs.Tab>
|
||||
</Tabs>
|
||||
|
|
|
|||
|
|
@ -214,6 +214,6 @@ const client = createClient({
|
|||
|
||||
## Additional Resources
|
||||
|
||||
- [`@graphql-hive/apollo` source code](https://github.com/kamilkisiela/graphql-hive/tree/main/packages/libraries/apollo)
|
||||
- [`HivePluginOptions` configuration reference](https://github.com/kamilkisiela/graphql-hive/blob/main/packages/libraries/core/src/client/types.ts)
|
||||
- [`@graphql-hive/apollo` source code](https://github.com/graphql-hive/platform/tree/main/packages/libraries/apollo)
|
||||
- [`HivePluginOptions` configuration reference](https://github.com/graphql-hive/platform/blob/main/packages/libraries/core/src/client/types.ts)
|
||||
- [Apollo Server](https://www.apollographql.com/docs/apollo-server/)
|
||||
|
|
|
|||
|
|
@ -58,6 +58,6 @@ const plugin = useHive({
|
|||
|
||||
## Additional Resources
|
||||
|
||||
- [`@graphql-hive/envelop` source code](https://github.com/kamilkisiela/graphql-hive/tree/main/packages/libraries/envelop)
|
||||
- [`HivePluginOptions` configuration reference](https://github.com/kamilkisiela/graphql-hive/blob/main/packages/libraries/cire/src/client/types.ts)
|
||||
- [`@graphql-hive/envelop` source code](https://github.com/graphql-hive/platform/tree/main/packages/libraries/envelop)
|
||||
- [`HivePluginOptions` configuration reference](https://github.com/graphql-hive/platform/blob/main/packages/libraries/cire/src/client/types.ts)
|
||||
- [Envelop](https://the-guild.dev/graphql/envelop)
|
||||
|
|
|
|||
|
|
@ -263,6 +263,6 @@ const client = createClient({
|
|||
|
||||
## Additional Resources
|
||||
|
||||
- [`@graphql-hive/yoga` source code](https://github.com/kamilkisiela/graphql-hive/tree/main/packages/libraries/yoga)
|
||||
- [`HivePluginOptions` configuration reference](https://github.com/kamilkisiela/graphql-hive/blob/main/packages/libraries/core/src/client/types.ts)
|
||||
- [`@graphql-hive/yoga` source code](https://github.com/graphql-hive/platform/tree/main/packages/libraries/yoga)
|
||||
- [`HivePluginOptions` configuration reference](https://github.com/graphql-hive/platform/blob/main/packages/libraries/core/src/client/types.ts)
|
||||
- [GraphQL Yoga](https://the-guild.dev/graphql/yoga-server)
|
||||
|
|
|
|||
|
|
@ -332,7 +332,7 @@ For further configuration options, please refer to the
|
|||
|
||||
Using the Hive Schema Registry for persisted documents with Apollo Router is currently not
|
||||
supported. Progress of the support is tracked in
|
||||
[this GitHub issue](https://github.com/kamilkisiela/graphql-hive/issues/5498).
|
||||
[this GitHub issue](https://github.com/graphql-hive/platform/issues/5498).
|
||||
|
||||
</Tabs.Tab>
|
||||
|
||||
|
|
@ -572,4 +572,4 @@ After that, you can deploy your application with confidence.
|
|||
|
||||
Tools like GitHub Actions, Pulumni, or Terraform can be used to model this flow. We use it ourselves
|
||||
for
|
||||
[deploying the GraphQL Hive Dashboard using Pulumni](https://github.com/kamilkisiela/graphql-hive/blob/main/deployment/utils/publish-app-deployment.ts).
|
||||
[deploying the GraphQL Hive Dashboard using Pulumni](https://github.com/graphql-hive/platform/blob/main/deployment/utils/publish-app-deployment.ts).
|
||||
|
|
|
|||
|
|
@ -6,7 +6,7 @@ import { Callout } from '@theguild/components'
|
|||
<Callout type="warning">
|
||||
Right now, contracts are only supported for **Federation** projects. If you want to use contracts
|
||||
with a non-federated project [please let us
|
||||
know](https://github.com/kamilkisiela/graphql-hive/issues/3856).
|
||||
know](https://github.com/graphql-hive/platform/issues/3856).
|
||||
</Callout>
|
||||
|
||||
A GraphQL schema contract allows you to define subsets of your schema that can be distributed to
|
||||
|
|
|
|||
|
|
@ -57,7 +57,7 @@ address must contain a valid hostname (not an IP address), and the port must be
|
|||
</Tabs.Tab>
|
||||
<Tabs.Tab>
|
||||
We provide a prebuilt
|
||||
[Docker image](https://github.com/kamilkisiela/graphql-hive/pkgs/container/graphql-hive%2Fcomposition-federation-2)
|
||||
[Docker image](https://github.com/graphql-hive/platform/pkgs/container/composition-federation-2)
|
||||
for running External Composition Service for Apollo Federation v2.
|
||||
|
||||
The pre-built image implements the best-practice to secure your endpoint, and uses the latest
|
||||
|
|
@ -71,7 +71,7 @@ To run the container, you can use the following command:
|
|||
|
||||
```bash
|
||||
docker run -p 3069:3069 -e SECRET="MY_SECRET_HERE" \
|
||||
ghcr.io/kamilkisiela/graphql-hive/composition-federation-2
|
||||
ghcr.io/graphql-hive/composition-federation-2
|
||||
```
|
||||
|
||||
You should make this service publicly available, and then configure it in Hive platform.
|
||||
|
|
@ -164,7 +164,7 @@ await server.listen({
|
|||
|
||||
<Callout type="info">
|
||||
You can also find here [an example using NodeJS's HTTP
|
||||
library](https://github.com/kamilkisiela/graphql-hive/blob/4af001a7102b255bd8ceb8e3f01722faceb8f2f3/packages/services/external-composition/federation-2).
|
||||
library](https://github.com/graphql-hive/platform/blob/4af001a7102b255bd8ceb8e3f01722faceb8f2f3/packages/services/external-composition/federation-2).
|
||||
</Callout>
|
||||
|
||||
To make sure your server is only receiving requests from Hive, you can use the secret provided in
|
||||
|
|
|
|||
|
|
@ -10,8 +10,8 @@ running it with Hive Cloud version - you'll need to run the
|
|||
that you'll be able to run it locally, instead of running it on a publicly available service.
|
||||
|
||||
We provide a
|
||||
[Docker image](https://github.com/kamilkisiela/graphql-hive/pkgs/container/graphql-hive%2Fcomposition-federation-2)
|
||||
for running external composition service for Apollo Federation v2.
|
||||
[Docker image](https://github.com/graphql-hive/platform/pkgs/container/composition-federation-2) for
|
||||
running external composition service for Apollo Federation v2.
|
||||
|
||||
The pre-built image implements the best-practice to secure your endpoint, and uses the latest
|
||||
version of Apollo Federation v2.
|
||||
|
|
|
|||
|
|
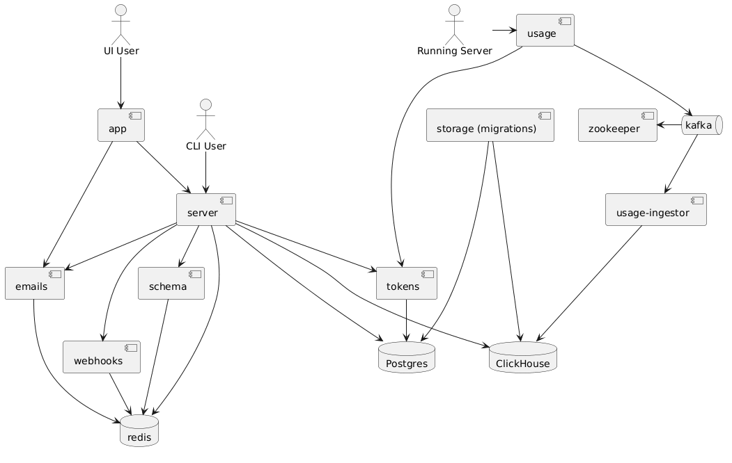
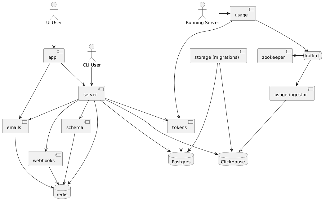
@ -6,7 +6,7 @@ import diagram from '../../../../public/docs/pages/self-hosting/diagram.png'
|
|||
|
||||
If you are not able to use Hive Cloud service, you can self-host it. The self-hosted version is free
|
||||
and open-source. You can find the full
|
||||
[source code on GitHub](https://github.com/kamilkisiela/graphql-hive).
|
||||
[source code on GitHub](https://github.com/graphql-hive/platform).
|
||||
|
||||
<Callout>
|
||||
**Self-hosting Hive** does currently not support all of the features as the Cloud version.
|
||||
|
|
@ -25,7 +25,7 @@ The easiest way of running GraphQL Hive is using [Docker](https://www.docker.com
|
|||
[docker-compose](https://docs.docker.com/compose/).
|
||||
|
||||
All the services required for running GraphQL Hive are published to the GitHub container registry
|
||||
([GraphQL Hive Docker Images](https://github.com/kamilkisiela?tab=packages&repo_name=graphql-hive)).
|
||||
([GraphQL Hive Docker Images](https://github.com/graphql-hive?tab=packages)).
|
||||
|
||||
Please make sure to install the Docker daemon as well as `docker-compose` on your machine before
|
||||
proceeding.
|
||||
|
|
@ -68,7 +68,7 @@ The following diagram shows the architecture of a self-hosted GraphQL Hive insta
|
|||
### Services Overview
|
||||
|
||||
> The dependencies between the different services are described in the
|
||||
> [`docker-compose.community.yml`](https://github.com/kamilkisiela/graphql-hive/blob/main/docker/docker-compose.community.yml)
|
||||
> [`docker-compose.community.yml`](https://github.com/graphql-hive/platform/blob/main/docker/docker-compose.community.yml)
|
||||
> file.
|
||||
|
||||
#### Databases / Storage
|
||||
|
|
@ -128,7 +128,7 @@ in less than 15 minutes.
|
|||
## Running GraphQL Hive
|
||||
|
||||
First download the `docker-compose.community.yml` file from the
|
||||
[GitHub repository](https://github.com/kamilkisiela/graphql-hive/blob/main/docker/docker-compose.community.yml)
|
||||
[GitHub repository](https://github.com/graphql-hive/platform/blob/main/docker/docker-compose.community.yml)
|
||||
using `wget`. This's going to download the latest version available.
|
||||
|
||||
<Callout type="info">
|
||||
|
|
@ -139,7 +139,7 @@ using `wget`. This's going to download the latest version available.
|
|||
> link below
|
||||
>
|
||||
> ```sh
|
||||
> bash wget https://raw.githubusercontent.com/kamilkisiela/graphql-hive/main/docker/docker-compose.community.yml
|
||||
> bash wget https://raw.githubusercontent.com/graphql-hive/platform/main/docker/docker-compose.community.yml
|
||||
> ```
|
||||
|
||||
After downloading the `docker-compose.community.yml` file, this includes all the services required
|
||||
|
|
@ -150,8 +150,8 @@ to set some environment variables.
|
|||
**Docker Tag.** Docker images are built and published for each single commit within the GraphQL
|
||||
Hive repository and tagged with the corresponding commit sha. You can also find all available
|
||||
images on the [Hive Docker Registry
|
||||
Overview](https://github.com/kamilkisiela?tab=packages&repo_name=graphql-hive). We recommend using
|
||||
one of the latest versions. Right now we do not have a stable release strategy yet. However, every
|
||||
Overview](https://github.com/graphql-hive?tab=packages&repo_name=platform). We recommend using one
|
||||
of the latest versions. Right now we do not have a stable release strategy yet. However, every
|
||||
commit on the `main` branch can be considered as stable as it is the version we are running in
|
||||
production. After picking a version set the `DOCKER_TAG` environment variable to that value (e.g.
|
||||
`export DOCKER_TAG=":3b635063294a4636ee89579f57e531de04ef087f"`). We do not recommend using the
|
||||
|
|
@ -159,7 +159,7 @@ to set some environment variables.
|
|||
</Callout>
|
||||
|
||||
```bash
|
||||
export DOCKER_REGISTRY="ghcr.io/kamilkisiela/graphql-hive/"
|
||||
export DOCKER_REGISTRY="ghcr.io/graphql-hive/"
|
||||
export DOCKER_TAG=":latest" # Pin this to an exact commit hash from our `main` branch, we publish a Docker image per each commit on main, and for PRs.
|
||||
export HIVE_ENCRYPTION_SECRET=$(openssl rand -hex 16)
|
||||
export HIVE_APP_BASE_URL="http://localhost:8080"
|
||||
|
|
@ -365,9 +365,8 @@ After doing your first testing with GraphQL Hive you should consider the followi
|
|||
- Set up a monitoring solution for your GraphQL Hive instance (leverage healthchecks, sentry error
|
||||
reporting, prometheus metrics, etc.).
|
||||
- Configure the `emails` service to use a real email provider (by default it uses `sendmail`).
|
||||
- Watch and follow the
|
||||
[GraphQL Hive GitHub repository](https://github.com/kamilkisiela/graphql-hive) for new releases
|
||||
and updates.
|
||||
- Watch and follow the [GraphQL Hive GitHub repository](https://github.com/graphql-hive/platform)
|
||||
for new releases and updates.
|
||||
- Set up a weekly reminder for updating your GraphQL Hive instance to the latest version and
|
||||
applying maintenance.
|
||||
- Get yourself familiar with SuperTokens and follow their changelogs in order to keep your
|
||||
|
|
@ -379,12 +378,12 @@ After doing your first testing with GraphQL Hive you should consider the followi
|
|||
|
||||
You can review the configuration options of all the services in the corresponding Readme files.
|
||||
|
||||
- [`@hive/app`](https://github.com/kamilkisiela/graphql-hive/tree/main/packages/web/app/README.md)
|
||||
- [`@hive/server`](https://github.com/kamilkisiela/graphql-hive/tree/main/packages/services/server/README.md)
|
||||
- [`@hive/schema`](https://github.com/kamilkisiela/graphql-hive/tree/main/packages/services/schema/README.md)
|
||||
- [`@hive/webhooks`](https://github.com/kamilkisiela/graphql-hive/tree/main/packages/services/webhooks/README.md)
|
||||
- [`@hive/usage`](https://github.com/kamilkisiela/graphql-hive/tree/main/packages/services/usage/README.md)
|
||||
- [`@hive/usage-ingestor`](https://github.com/kamilkisiela/graphql-hive/tree/main/packages/services/usage-ingestor/README.md)
|
||||
- [`@hive/tokens`](https://github.com/kamilkisiela/graphql-hive/tree/main/packages/services/tokens/README.md)
|
||||
- [`@hive/storage`](https://github.com/kamilkisiela/graphql-hive/tree/main/packages/services/storage/README.md)
|
||||
- [`@hive/emails`](https://github.com/kamilkisiela/graphql-hive/tree/main/packages/services/emails/README.md)
|
||||
- [`@hive/app`](https://github.com/graphql-hive/platform/tree/main/packages/web/app/README.md)
|
||||
- [`@hive/server`](https://github.com/graphql-hive/platform/tree/main/packages/services/server/README.md)
|
||||
- [`@hive/schema`](https://github.com/graphql-hive/platform/tree/main/packages/services/schema/README.md)
|
||||
- [`@hive/webhooks`](https://github.com/graphql-hive/platform/tree/main/packages/services/webhooks/README.md)
|
||||
- [`@hive/usage`](https://github.com/graphql-hive/platform/tree/main/packages/services/usage/README.md)
|
||||
- [`@hive/usage-ingestor`](https://github.com/graphql-hive/platform/tree/main/packages/services/usage-ingestor/README.md)
|
||||
- [`@hive/tokens`](https://github.com/graphql-hive/platform/tree/main/packages/services/tokens/README.md)
|
||||
- [`@hive/storage`](https://github.com/graphql-hive/platform/tree/main/packages/services/storage/README.md)
|
||||
- [`@hive/emails`](https://github.com/graphql-hive/platform/tree/main/packages/services/emails/README.md)
|
||||
|
|
|
|||
|
|
@ -17,5 +17,5 @@ default log level is `INFO`. The following log levels are supported:
|
|||
## Questions
|
||||
|
||||
You can always contact us via
|
||||
[GitHub issues or discussions](https://github.com/kamilkisiela/graphql-hive/issues) and we'll do our
|
||||
[GitHub issues or discussions](https://github.com/graphql-hive/platform/issues) and we'll do our
|
||||
best to help you out.
|
||||
|
|
|
|||
|
|
@ -1,7 +1,7 @@
|
|||
# Hive Specifications
|
||||
|
||||
We encourage developers to help us with the developing and evolving Hive, since
|
||||
[it's a full open-source project](https://github.com/kamilkisiela/graphql-hive).
|
||||
[it's a full open-source project](https://github.com/graphql-hive/platform).
|
||||
|
||||
This page contains reference and information about the process of integrating Hive to other
|
||||
frameworks or tools, usually as a new implementation of the
|
||||
|
|
@ -20,10 +20,10 @@ specifications that might help you:
|
|||
We are tracking the process of development of new integrations using GitHub. Here's a list of
|
||||
relevant issues, in case you wish to track, subscribe, or share your use-case:
|
||||
|
||||
- [Python Client for Graphene and Strawberry](https://github.com/kamilkisiela/graphql-hive/issues/508)
|
||||
- [Golang Client](https://github.com/kamilkisiela/graphql-hive/issues/474)
|
||||
- [Java Client for GraphQL-Java and DGS](https://github.com/kamilkisiela/graphql-hive/issues/1430)
|
||||
- [Python Client for Graphene and Strawberry](https://github.com/graphql-hive/platform/issues/508)
|
||||
- [Golang Client](https://github.com/graphql-hive/platform/issues/474)
|
||||
- [Java Client for GraphQL-Java and DGS](https://github.com/graphql-hive/platform/issues/1430)
|
||||
|
||||
If you are looking for an integration that does not exists on that list, or you wish to collaborate
|
||||
with us on the development of a new integration/plugin, please
|
||||
[open a new issue on GitHub](https://github.com/kamilkisiela/graphql-hive/issues/new).
|
||||
[open a new issue on GitHub](https://github.com/graphql-hive/platform/issues/new).
|
||||
|
|
|
|||
|
|
@ -52,7 +52,7 @@ to GraphQL Hive, allowing developers to quickly adapt and continue their work wi
|
|||
## Open Source Freedom, No Vendor Lock-in
|
||||
|
||||
Built on a foundation of open source technologies like
|
||||
[Postgres, ClickHouse, and Redis](https://github.com/kamilkisiela/graphql-hive/blob/main/docker/docker-compose.community.yml),
|
||||
[Postgres, ClickHouse, and Redis](https://github.com/graphql-hive/platform/blob/main/docker/docker-compose.community.yml),
|
||||
**GraphQL Hive champions the open source ethos**. Entirely MIT licensed, it offers unparalleled
|
||||
freedom to its users, enabling them to customize and extend the platform as needed. This commitment
|
||||
to openness also helps developers avoid vendor lock-in, granting them full control over their
|
||||
|
|
|
|||
|
|
@ -15,7 +15,7 @@ over HTTP) and the usage of `@defer`/`@stream` GraphQL operations are now being
|
|||
conditional breaking changes in schema checks and schema publishes.
|
||||
|
||||
**For our JavaScript/TypeScript users:** To benefit from this feature, you need to update your
|
||||
[Hive Client SDK to at least version `0.30.0`](https://github.com/kamilkisiela/graphql-hive/releases/tag/%40graphql-hive%2Fclient%400.30.0).
|
||||
[Hive Client SDK to at least version `0.30.0`](https://github.com/graphql-hive/platform/releases/tag/%40graphql-hive%2Fclient%400.30.0).
|
||||
|
||||
We also updated the usage reporting recipes for GraphQL Yoga and Apollo Server for the recommended
|
||||
GraphQL over HTTP, GraphQL over SSE, and GraphQL over WebSocket (via `graphql-ws`) setup.
|
||||
|
|
@ -37,7 +37,7 @@ implementation accordingly to report the usage of GraphQL Subscription operation
|
|||
**Additional Note:** We are currently only collecting the usage of GraphQL Subscription operations.
|
||||
We are now evaluating what additional metrics might be relevant for the Subscription analytics. If
|
||||
you are interested, please contact us via our shared Slack channels or publicly via
|
||||
[this GitHub issue](https://github.com/kamilkisiela/graphql-hive/issues/3290).
|
||||
[this GitHub issue](https://github.com/graphql-hive/platform/issues/3290).
|
||||
|
||||
This was a highly requested feature and we are happy to finally provide it and make adjustments
|
||||
around types used by Subscription operations safer for everyone. Thank you for your patience!
|
||||
|
|
|
|||
|
|
@ -14,7 +14,7 @@ import { cn } from './lib';
|
|||
const HiveLogo = PRODUCTS.HIVE.logo;
|
||||
|
||||
export default defineConfig({
|
||||
docsRepositoryBase: 'https://github.com/kamilkisiela/graphql-hive/tree/main/packages/web/docs',
|
||||
docsRepositoryBase: 'https://github.com/graphql-hive/platform/tree/main/packages/web/docs',
|
||||
color: {
|
||||
hue: {
|
||||
dark: 67.1,
|
||||
|
|
@ -77,7 +77,7 @@ export default defineConfig({
|
|||
<Giscus
|
||||
// ensure giscus is reloaded when client side route is changed
|
||||
key={route}
|
||||
repo="kamilkisiela/graphql-hive"
|
||||
repo="graphql-hive/platform"
|
||||
repoId="R_kgDOHWr5kA"
|
||||
category="Docs Discussions"
|
||||
categoryId="DIC_kwDOHWr5kM4CSDSS"
|
||||
|
|
|
|||
Loading…
Reference in a new issue