mirror of
https://github.com/ToolJet/ToolJet
synced 2026-04-23 22:47:28 +00:00
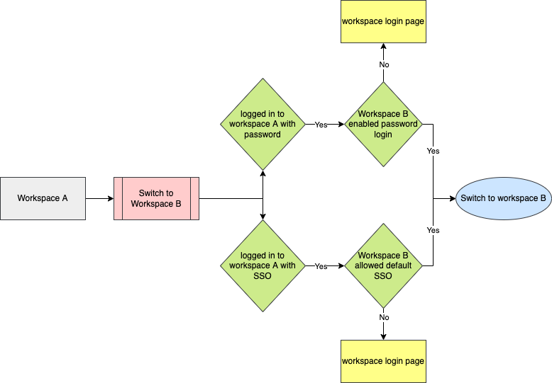
* changes * changes * e2e testcases * fixes * fix * changes * e2e fixes * test cases * clean up * redirection changes * style changes * test cases * testcases fix * added test cases * doc changes * doc changes * invitation token fix * SSO General settings page changes * added sso button to signup pages * added helper text * fix * test case fixes * fix
77 KiB
778x541px
77 KiB
778x541px