ToolJet/docs/static/img/user-lifecycle/invite-link-mw.png
Midhun G S b2be27c68c
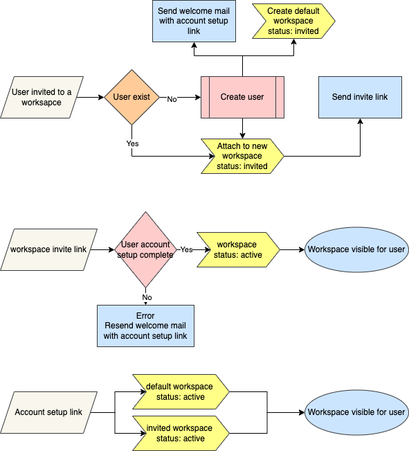
Invited user should be able to login and activate account using SSO (#3164)
* SSO login flow changes

* changes

* Fix

* added more testcases

* testcase fixes

* changes

* documentations

* flow changes

* doc changes

* reviewed docs - user lifecycle and general settings

* Fixes

* docs changes

Co-authored-by: Shubhendra <[email protected]>
2022-06-14 14:05:38 +05:30

88 KiB
591x651px