ToolJet/docs/static/img/user-lifecycle/switch.png
Midhun G S 3297fdb68a
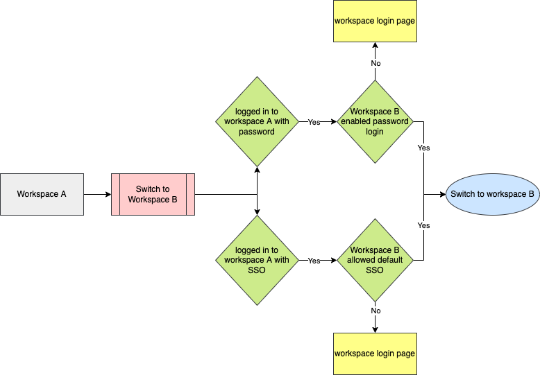
Instance level SSO for Multi-Workpsace (#3441)
* changes

* changes

* e2e testcases

* fixes

* fix

* changes

* e2e fixes

* test cases

* clean up

* redirection changes

* style changes

* test cases

* testcases fix

* added test cases

* doc changes

* doc changes

* invitation token fix

* SSO General settings page changes

* added sso button to signup pages

* added helper text

* fix

* test case fixes

* fix
2022-07-18 11:40:52 +05:30

77 KiB
778x541px